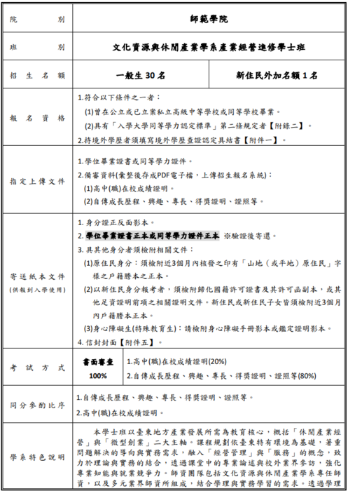
【文休系】115學年度臺東大學文化資源與休閒產業學系產業經營進修學士班(夜間班)招生
【文休系】115學年度臺東大學文化資源與休閒產業學系產業經營進修學士班(夜間班)!免筆試!!
一、報名日期:115 年 07 月 16 日至 115 年 08 月 14 日 16:00止
二、報名方式:採網路報名,報名系統:https://admission.nttu.edu.tw/Login
三、招生名額:一般生30名+新住民1名。
四、考試方式:資料審查(免筆試)。
瀏覽數:
分享

